中華設計獎

設計雕琢美好生活,創新聚合兩岸青年。為激發青年創新設計熱情,提升青年創新設計活力,彙聚新生代設計力量,促進青年在設計和智慧財產權領域的交流合作,推動中華設計文化的碰撞與交融,中國臺灣網、中華職教社、寧波市鎮海區人民政府、台灣設計聯盟等單位共同主辦 2017 年 第一屆中華設計獎「桌面優品」設計大賽。「不一樣的設計,不一樣的精彩」,大賽將為青年設計者們提供貼近生活、直上市場的展示舞臺;大賽將在設計領域打造「中華桌面新氣象」!



辦理單位

指導單位:海峽兩岸關係協會   /   主辦單位:中國台灣網、中華職業教育社、寧波市鎮海區人民政府、台灣設計聯盟   /    承辦單位:上海宜拓知識產權代理有限公司(知產中國、北京海峽文化交流有限公司)


大賽官網:前往官網

檔案下載


2017 中華設計獎-大賽簡章

Download
2017 中華設計獎-參賽辦法與說明

Download
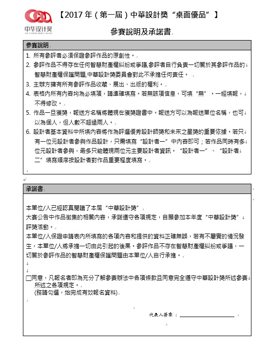
2017 中華設計獎-參賽說明及承諾書

Download
2017 中華設計獎-報名資料

Download


Add : 台北市信義區光復南路133號S201 (松山文創園區南製菸工廠2F)
Tel : 02-2701-9106
Fax : 02-2701-9085
Email : taiwandesignalliance@gmail.com